安博在线平台
站内搜索:
 安博(中国) | 学院介绍 | 新闻公告 | 党建工作 | 师资队伍 | 学科科研 | 人才培养 | 国际教育 | 学团工作 | 创业就业 | 国家语言文字推广基地 
WELCOME
当前位置: 安博(中国)>>学院动态>>正文
学院动态

【学风建设】叮咚!请查收你的学习计划

2023年04月14日 14:22  点击:[]

 

叮咚!

请查收你的

学习计划

凡事预则立,不预则废

想要美梦成真

离不开一步步的积累

和每天的点滴努力

你会否为本学期的自己

打造了一份学习计划呢?

接下来跟小媒一起

让我们一起来看看

21级和22级的同学们

的学习计划吧!

IMG_264

 21师范一班) 

IMG_266

 21师范二班) 

 

IMG_268

 22师范一班) 

 

IMG_270

 21秘书二班) 

 

IMG_272

 21秘书一班) 

 

IMG_274

 22秘书二班) 

 

IMG_276

22师范二班) 

 

IMG_278

21对外) 

 

IMG_280

 21广电一班) 

 

IMG_282

21广电二班) 

 

IMG_284

 22广电二班) 

 

IMG_286

21汉语言) 

 

IMG_288

22师范三班) 

 

IMG_290

22对外) 

 

IMG_292

22汉语言二班) 

 

IMG_294

21师范三班) 

 

IMG_296

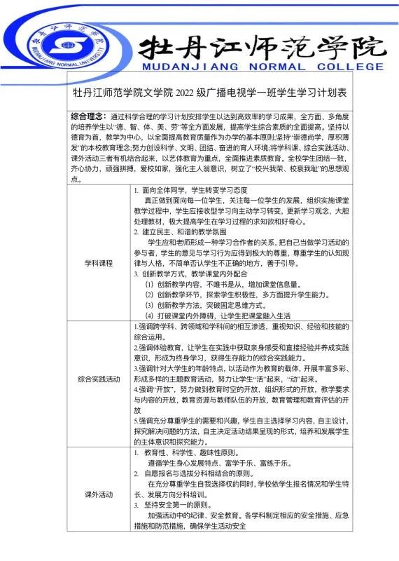
22广电一班) 

 

IMG_298

22师范四班) 

 

IMG_300

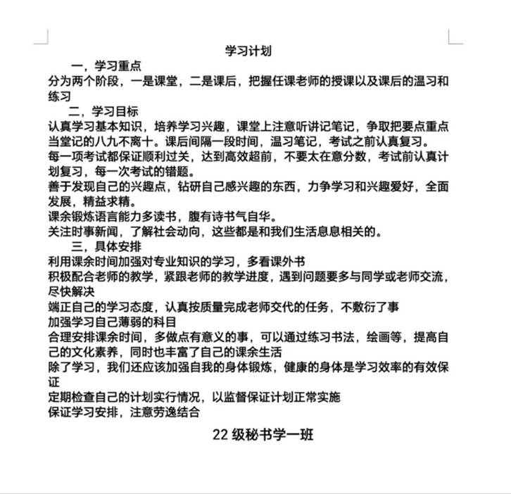
 22秘书一班) 

 

IMG_302

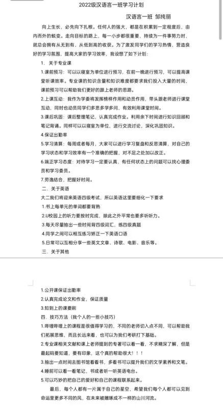
 22汉语言一班) 

 

鹏北海,凤朝阳

又携书剑路茫茫

愿看到这里的你

也快行动起来

制定自己的学习计划吧!

道阻且长,行则将至

行而不辍,未来可期

 

关闭

版权所有@安博在线平台(国际教育学院)